过去设计一个APP首页可能需要你盯着屏幕画上一整天的矩形和线条。但现在如果还要手动去拼凑每一个图标和导航栏,效率就太低了。对于产品经理和创业团队来说,AI生成APP界面不再是一个噱头,而是每天都在发生的实战场景。你不需要是资深设计师,只要掌握正确的方法,利用墨刀AI Agent,你完全可以在一杯咖啡的时间里,把脑海中的模糊想法变成可交互的高保真原型。下面我们将拆解这个过程,教你通过4个具体步骤,彻底掌握AI生成APP界面的核心技巧。在开始今天的教程之前,你需要先注册登录墨刀AI Agent。
1.梳理APP界面设计需求
很多人觉得AI生成出来的东西不好用,往往是因为“指令”给得太模糊。AI生成APP界面的质量,取决于你如何描述它。

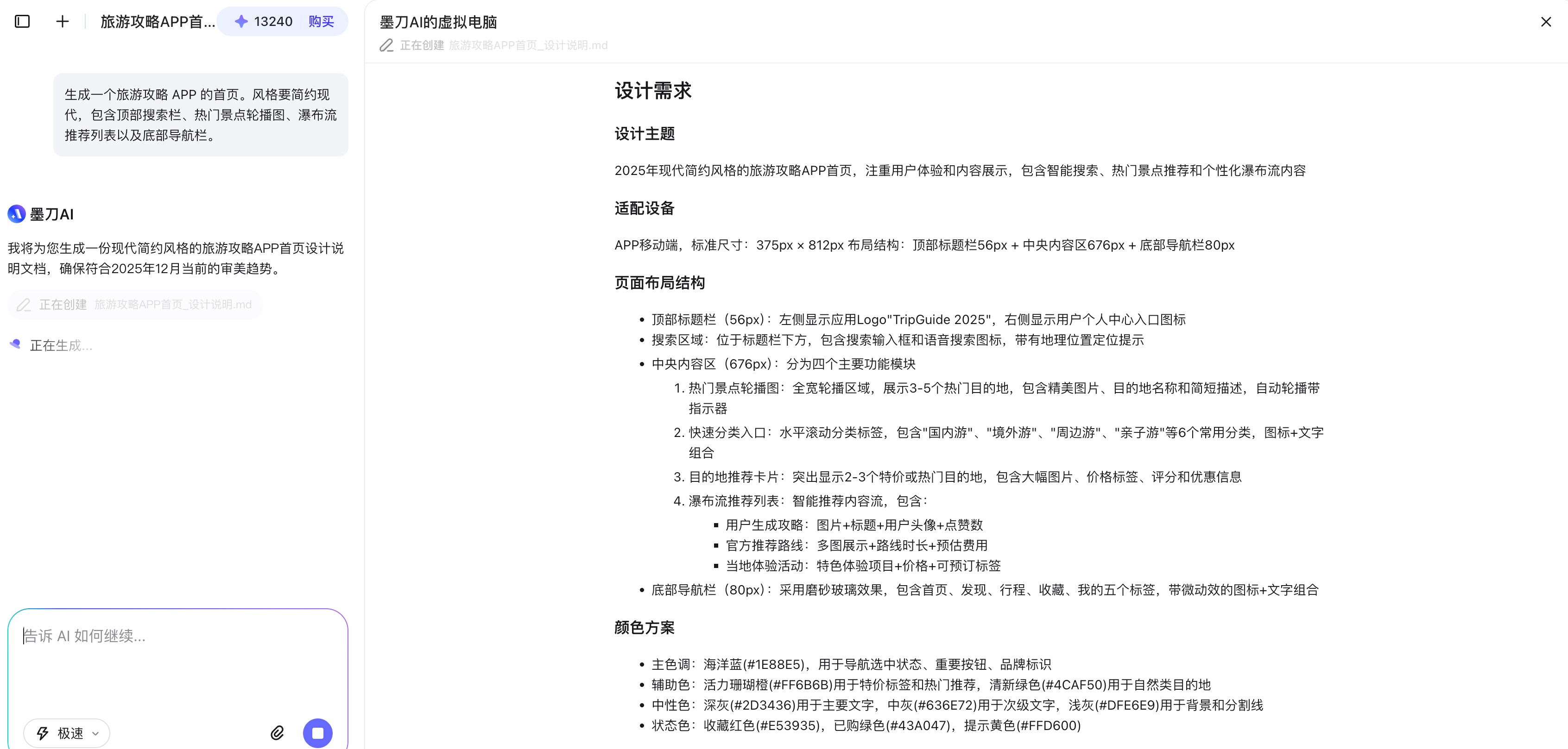
在墨刀AI Agent的对话框里,不要只输入“做一个电商APP”。你需要更具体一点,把原本写在 PRD 里的关键信息告诉它。比如:“生成一个旅游攻略 APP 的首页。风格要简约现代,包含顶部搜索栏、热门景点轮播图、瀑布流推荐列表以及底部导航栏。”
当你把页面结构和视觉风格描述清楚后,AI生成APP界面的精准度会直接提升一个量级。
2.AI一键生成APP界面
选择「原型设计」模式,点击生成,墨刀AI Agent会智能理解你的需求类型、核心功能和目标用户场景,同时参考全网行业报告和设计案例,自动整理出一份详细的 界面设计功能文档,确保生成的页面既美观又符合行业规范。

接下来在几十秒内,你就能得到一个完整的高保真APP界面原型,不同于普通AI工具只能生成图片,墨刀生成的是可编辑的分层组件,包括文本、按钮、图标可直接修改,比从零绘制页面节省 70%~80% 的工作量。

3.编辑优化APP界面布局
墨刀AI Agent生成原型后,还可以在原型基础上进行修改优化,支持两种修改方式,一是在选择模式下,通过AI对话框,输入修改描述,墨刀就能根据语义进行局部修改调整。二是导入墨刀原型,转为可编辑原型文件,可以手动拖拽组件元素,调整页面布局,还能设置页面交互效果。

4.生成APP产品文档
为了方便团队沟通和评审,墨刀 AI Agent不仅能生成高保真原型界面,还可以根据 AI 生成的原型 自动生成匹配的产品文档,实现设计与文档同步,极大提升工作效率。

生成的产品文档通常包含:页面结构说明、功能模块列表、交互逻辑、按钮行为、数据字段定义、状态变化说明等关键内容,让产品经理、设计师和开发团队都能快速理解原型背后的业务逻辑和操作流程。

4步操作下来,你会发现整个过程你并没有画一条线,一个成熟的APP页面就这样诞生了。AI生成APP界面不是要替代你的创造力,而是帮你省去那些重复、枯燥的绘图工作,让你有更多时间去思考产品的逻辑和用户体验。别再对着空白画布发呆了,现在立即免费注册墨刀AI Agent,试试用AI跑通你的第一个产品构想吧!